【ご案内】12/14 第3回 剣道段位(初段〜三段)審査会
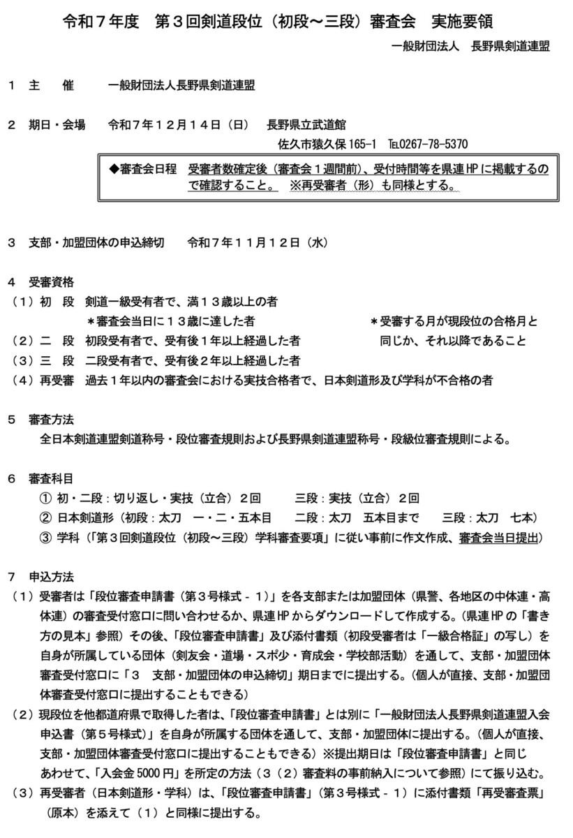
表題の件に関して下記の通りご案内します。受審希望者は実施要領を熟読の上、11/12(水)までにお申し込みください。佐久支部は岩間先生が連絡窓口です。
【ご注意ください】「学科審査要項」について
2025/03/27 【お知らせ】剣道段位(初段~三段)審査会 学科審査用紙の変更について
関連書類(PDF 閲覧・ダウンロード)



長野県佐久市から剣道情報発信中!
表題の件に関して下記の通りご案内します。受審希望者は実施要領を熟読の上、11/12(水)までにお申し込みください。佐久支部は岩間先生が連絡窓口です。
【ご注意ください】「学科審査要項」について
2025/03/27 【お知らせ】剣道段位(初段~三段)審査会 学科審査用紙の変更について


